安徽、福建、河南、湖南、江西、广东、广西、海南、四川、云南省(区)预防医学会及湖北省各有关单位:
为深入贯彻落实“健康中国2030”规划纲要,积极响应国家关于“加强公共卫生体系建设,筑牢免疫屏障”的战略部署,进一步推动中国南方地区免疫规划与疾病预防控制事业的创新发展,加强中国南方地区免疫规划与疾病预防控制的学术交流,深化区域协同合作,提升公共卫生服务能力和水平,经中国南方十一省(区)预防医学会共同商议,定于2025年10月底在湖北武汉召开“第四届中国南方十一省(区)预防医学会免疫与预防区域协同学术大会”。现将有关事项通知如下:
一、会议内容
会议主题为:预防接种高质量发展与服务创新。会议将邀请相关专家作主旨报告,交流和分享免疫规划领域发展与新进展,推广新理论、新知识、新方法、新技能和最佳实践案例。
二、会议时间和地点
(一)时间:2025年10月31日~11月2日。其中:10月31日代表报到;11月1日全天会议;11月2日离会。
(二)会议地点:武汉欧亚国际会展酒店(地址:武汉市东西湖区金银湖路20号,地铁6号线金银湖站C出口)。
(三)住宿地点:武汉欧亚国际会展酒店、武汉金银湖智选假日酒店、万湖云锦酒店。
三、参会代表
(一)十一省(区)预防医学会相关人员;
(二)十一省(区)各级疾控机构、妇幼保健机构、社区卫生服务中心等相关专业技术人员;
(三)十一省(区)高校、科研机构相关专业技术人员;
(四)十一省(区)预防医学会疫苗与免疫专业委员会委员;
(五)大会征文论文作者、最佳典型案例作者;
(六)特邀领导、专家。
四、会议报名
请参会代表于2025年10月24日前扫码报名。
五、其它事项
(一)会议期间,参会人员应严格遵守中央八项规定及其实施细则精神,遵守会议廉洁自律和安保各项规定(违规吃喝监督举报电话:027-87896020)。
(二)本次会议免收会务费,食宿由会议统一安排并承担费用,交通费自理;会议邀请专家的交通费、食宿费由会议承担。
(三)联系方式
会议联系人:张 琼 027-87163622,13607137070
董万睿 027-87163622,15342337644
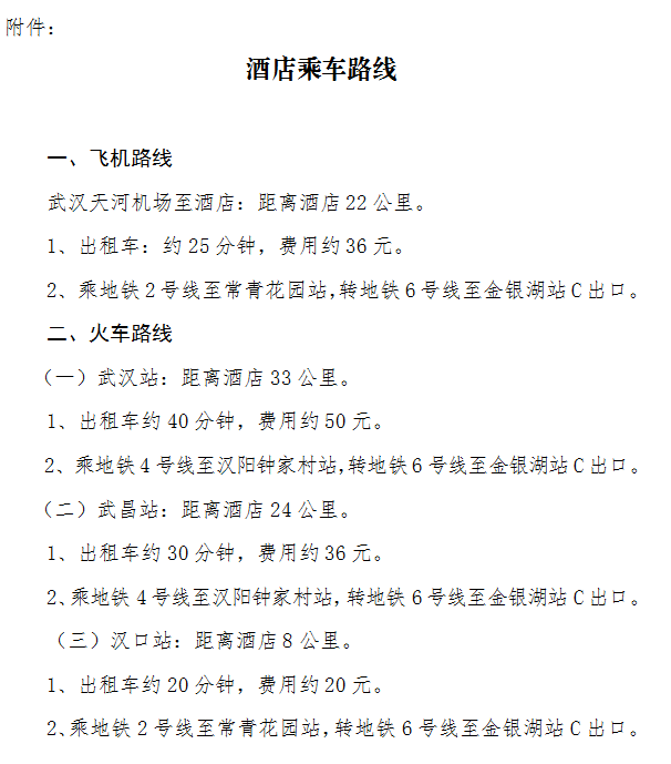
附件:酒店乘车路线









